D400 Transistor Circuits

97 Transistor Yx8115

Simple Fm Transmitter Circuit Based On Two Transistors

Pin On Sen Electronics Projects


Portable Power Inverter Circuit

Electronic Components 2sd400 D400 1a 25v Silicon Npn

Pdf 2sd400 Datasheet Transistor Datasheetspdf Com

D400 Transistors Datasheets Mouser
Transistor D400 Datasheet Pdf Here Are The Files You Need

Using An Npn Transistor As A Relay

D400 Low Frequency Power Npn Transistor
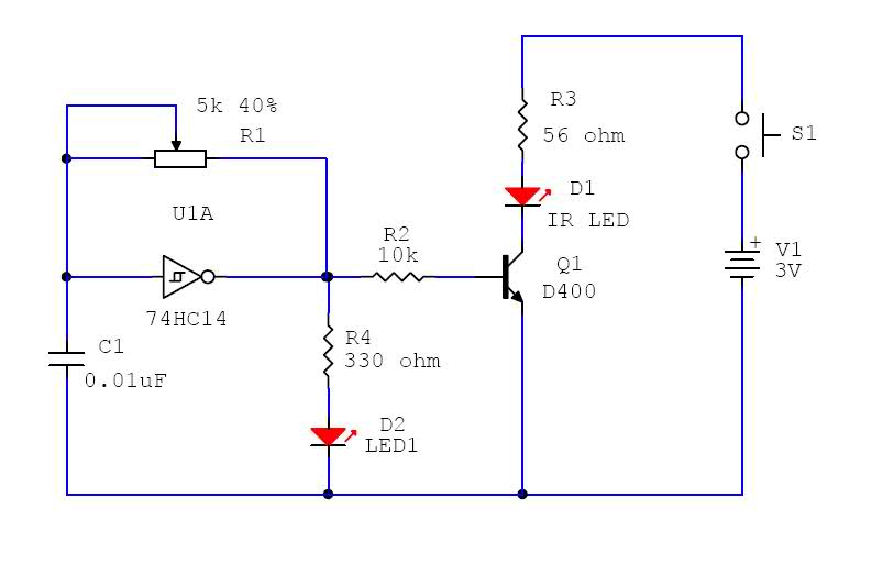
Need Help To Build Long Range Ir Transmitter Physics Forums

2 Multisim Tutorial Using Bipolar Transistor Circuit
Timeline Photos Facebook

D400 Transistors Datasheets Mouser

D882 Transistor Pinout Equivalent Uses Features
Comments
Post a Comment